近日,云南省人民政府发布了《云南省人民政府关于2023年度科学技术奖励的决定》,Beat365唯一官方网站3项成果获2023年度云南省科学技术奖(自然科学奖),其中二等奖1项,三等奖2项。此外参与项目获得科学技术进步奖三等奖2项。


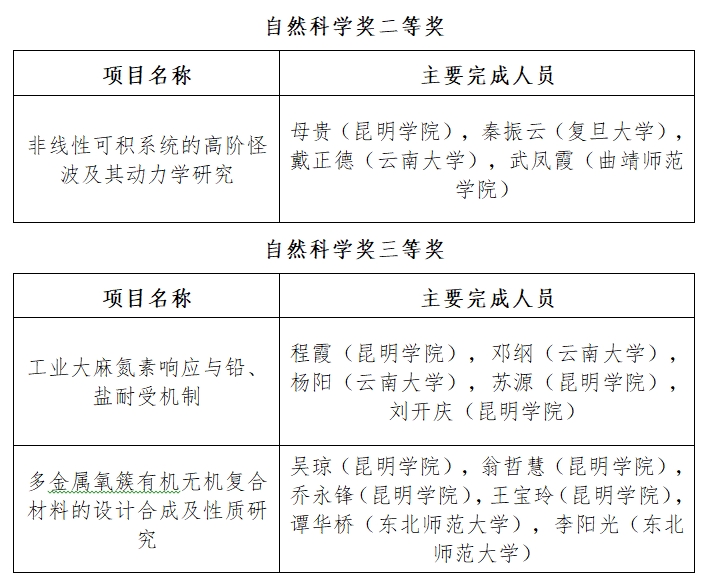
母贵教授团队的“非线性可积系统的高阶怪波及其动力学研究”获云南省自然科学奖二等奖,是Beat365官网以第一完成单位在该类二等奖的突破。
本次获得突破的自然科学奖产出于学校遴选的科研特色团队“微分方程及其应用科研特色团队”。近年来,学校围绕云南省“3815”战略发展目标,通过推进科研特色团队的培育和建设,全校科研氛围不断向好,推进有组织科研持续见效,科研工作聚焦高质量发展取得进步,为学校更名大学、建设特色鲜明的综合性应用型高水平大学提供了有力支撑。