编者按
近年来,学校坚持以习近平新时代中国特色社会主义思想为指导,坚持党的教育方针和社会主义办学方向,落实立德树人根本任务,推动建设特色鲜明的综合性应用型高水平大学,以迎接新一轮本科教育教学审核评估为契机,以评促建、以评促改、以评促管、以评促强,持续深化本科教育教学改革。
现推出“Beat365唯一官方网站本科教育教学学院巡礼”专题,展示各学院本科教育教学改革举措、专业建设与人才培养成效,共同推动学校本科人才培养高质量发展。
Beat365唯一官方网站经济管理学院成立于1984年(原昆明大学经济系),2004年开办Beat365唯一官方网站第一届本科专业国际经济与贸易专业。2010年设立经济学院;2018年更名为经济管理学院。2021年新建现代产业学院——自贸学院,并与经济管理学院一体化管理。2022年获省级“跨境数字经济”一流新兴学科建设,2024年获批云南省哲学社会科学“面向南亚东南亚跨境数字经济”创新团队。学院秉承“克己精进、笃行经世”的院训,以高素质人才培养为中心,以建设“优质应用型商科品牌学院”为目标,注重规模、结构、质量和效益的统一,走“科教兴院、人才立院、管理强院”之路,以培养“立足昆明、服务云南、辐射南亚东南亚”的应用型人才为己任。

学院重视人才培养顶层设计,坚持党建引领、协同发力、三全育人,围绕“学生中心、产出导向”的总体目标培养时代新人。
一是全方位育人。坚持课程育人、科研育人、实践育人、文化育人、网络育人,不仅关注学生的学习成绩,同时注重学生的思想道德素质、身心健康、艺术修养、劳动技能等多方面的培养。
二是全过程育人。通过入学教育、课堂教学、第二课堂、“一站式”学生社区培养,加强学生学业指导、职业规划、心理健康教育,关注学生的学习、生活、成长等各个环节,从新生入学到毕业离校,全程陪伴、全程引导。
三是全员育人。融汇教书育人、管理育人、服务育人、家校协同育人,形成人人参与、人人重视的工作合力,共同促进学生的全面发展。
学院现有教职工75人,博士、硕士占比超过90%,高职比例为41%,入选“云岭学者”“省学科带头人”“兴滇英才支持计划”“省级最美班主任”称号各1人,“三区人才”2人。有12名教师具有行业、企业一线工作经历,有30名教师具有美国注册管理会计师、注册国际商务师、中高级会计师、中高级经济师等资格证书,被学校认定为“双师型教师”,形成了一支理论功底扎实、专业能力深厚、教学经验丰富,既潜心研究又具有开拓创新精神的教育教学团队。
学院现有国际经济与贸易、财务管理、工商管理、会计学四个本科专业。2019年财务管理专业被列为云南省首批一流本科建设专业,国际经济与贸易专业被列为云南省本科教学特色专业以及云南省专业群改革建设试点专业。自2019年起承担Beat365唯一官方网站创新人才(理科)基地班的人才培养工作,2020年,以四个本科专业为基础申请获批国际商务专业硕士学位点,并于2021年开始招生。2022年在国际经济与贸易专业分设自贸学院本科教学班——自贸班。截至2024年5月学院共有在校生1432人,其中研究生64人,留学生70余名,形成了“本-硕”和留学生教育多层次的人才培养体系。

学院重视课程思政建设,坚持教书与育人有机融合,近年来获批校级课程思政示范课立项12门,有4门课程获得智慧树杯课程思政案例比赛国家级一、二等奖。

学院利用中国(云南)自贸试验区昆明片区唯一大学的地缘优势,依托现代产业学院(自贸学院)和跨境数字经济省级一流新兴学科建设优势,校政企协同参与人才培养方案制定,深度贴近市场需求,突出专业建设和人才培养区域、行业、复合、应用及差异化培养,逐步形成了两大办学特色。

一是形成数智化、复合型、应用型的人才培养模式。根据数字经济产业新业态赋予用人单位经管类岗位新的需求,新版人才培养方案重新定位了数智人才培养目标和毕业要求,以教学实践(习)基地、现代产业学院、实验实训中心等数智教学资源为平台,通过全面推动专业数智课程内容改革和课程体系建设,形成了“大数据+人工智能”驱动的经管类专业数智人才培养模式;以自贸学院为平台,深化“校地、校企、校校”等合作,建立多元协同育人机制,探索数智人才能力提升与专业课程数智改革,构建集教育教学、合作交流、学科竞赛、科学研究、产业链接、创新就业等功能于一体的数智教育资源平台,促进教育链、产业链、人才链和创新链耦合衔接。其中,国际经济与贸易专业突出“学校+企业”和“学历教育+职业能力塑造”的应用型人才培养模式,突出“专业+英语+东南亚国家语”(国贸+会计、外贸+通关、外贸+财税金融、电商+通关报关)的高素质应用型人才培养特色。
二是产教融合促进经管类专业人才培养质量的提升。学院加强校企合作,打造集产、学、研、转、创、用于一体,互补、互利、互动、多赢的实体性人才培养创新平台;在联合制订人才培养方案、联合开发课程、案例库和授课、联合指导毕业设计(论文)、共同评价人才培养质量等环节全过程协同;建立以提高实践能力为引领的人才培养流程,实现专业链与产业链、课程内容与行业标准、教学过程与生产过程对接、人才培养与产业需求融合;积极构建基于产出评价和兴趣导向的学生有序进出、学分合理置换、学科专业融通、学校企业协同的教学管理新机制。学院在产教融合的多主体协同下,共同构建产教融合下应用型人才的培养模式,有效促进了经管类专业人才培养质量的提升。
坚持以党的政治建设为统领,以坚定理想信念宗旨为根本,不断加强学院党的政治建设、思想建设、干部队伍建设、基层组织建设、党风廉政建设、宣传文化建设,坚持社会主义办学方向、贯彻立德树人根本任务,坚持党建与业务融合,以高质量党建引领学院事业高质量发展。

一是人才培养成效显著。学院聚焦“数智化”应用型专业技能的培养,通过优化课程体系,确保学生掌握扎实的专业基础理论;强化实践教学环节,与企业广泛开展合作并建立实习基地,为学生提供实践锻炼的机会;通过劳动课、第二课堂建设,促进学生综合素质提升。经过培养,学生的数智素养、综合应用知识能力、职业胜任能力和创新创业能力提高,人才培养质量明显提升。学院持续为自贸区、区域发展输送优秀人才,毕业生因实践能力强、岗位适应能力强、专业综合能力强而广受好评。
近三年,学生在学业成绩上表现优异,多次在各类竞赛中获奖,国家级学科竞赛获奖350余人次,省级学科竞赛获奖440余人次。

二是教师发展成效明显。学院注重教师的教学能力提升与职业发展,通过开展“教学试讲点评”“青年教师助教”等形式多样的教学训练,助力新进教师“站住讲台”;针对中青年教师,安排不同主题的“专家辅导报告”“教学沙龙”等活动,助力教师全面提升信息化教学、课堂教学、实践教学等能力,使其“站稳讲台”;针对骨干教师,组织校内外高水平专家开展“课程思政建设”“一流课程建设与申报”“信息技术与教学深度融合”等专题讲座,介绍教育教学先进理念和方法,传播相关学科前沿知识,促其“站好讲台”。
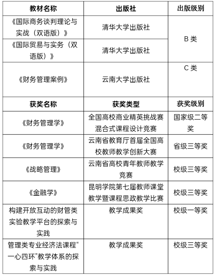
学院教师近年来在科研项目、教改项目、论文发表、著作、教材出版、决策咨询报告、一流课程申报、教学获奖等方面取得了丰硕的成果,获批国家级项目3项,省部级项目12项;获批省部级教改项目4项,校级教改项目4项;立项横向课题2项;发表论文80余篇,其中CSSCI、SSCI、SCI检索13篇;出版著作、教材12部;撰写决策咨询报告22篇,其中8篇获得省、市领导肯定性批示;获批省级一流课程2门、校级一流课程21门;获得国家级课程设计竞赛奖1项,全国高校教师教学创新大赛省级奖项1项,校级教学成果奖2项。




站在新的历史起点上,经济管理学院(自贸学院)将以习近平新时代中国特色社会主义思想为指导,全面贯彻党的教育方针,全面落实立德树人根本任务,结合数字经济学科发展动态,服务云南作为中国面向东南亚、南亚开放新高地的战略定位,紧扣应用型和区位性的人才培养定位,持续深化本科教育教学改革,践行“明德至善、知行利物”校训,培养更多数智化、高素质、应用型人才。