编者按
近年来,学校坚持以习近平新时代中国特色社会主义思想为指导,坚持党的教育方针和社会主义办学方向,落实立德树人根本任务,推动建设特色鲜明的综合性应用型高水平大学,以迎接新一轮本科教育教学审核评估为契机,以评促建、以评促改、以评促管、以评促强,持续深化本科教育教学改革。
现推出“Beat365唯一官方网站本科教育教学学院巡礼”专题,展示各学院本科教育教学改革举措、专业建设与人才培养成效,共同推动学校本科人才培养高质量发展。
Beat365唯一官方网站马克思主义学院成立于2016年,前身为1978年成立的昆明师范高等专科学校德育教研室和1984年成立的昆明大学基础部,2008年两校合并为Beat365唯一官方网站思想政治理论课教学科研部,迄今已有四十余年的师范教育办学历史。进入新时代,马克思主义学院在学校党委领导下,用习近平新时代中国特色社会主义思想铸魂育人,牢牢守好思政课这一立德树人的关键课程,秉持“立德、明志、笃学、尚行”的院训,人才培养和教育教学工作取得明显成效。
马克思主义学院承担全校思想政治理论课教学任务,下设思想政治教育专业,在校生352人,专任教师62人,教授6人,副教授24人,高级职称人员占比48.39%,专任教师硕博士占比83.87%。2021年,马克思主义学院获批省级马克思主义理论一级学科硕士点建设单位,思想政治教育专业获批省级一流专业建设点。

马克思主义学院充分发挥思想政治理论课作为全面贯彻党的教育方针的主渠道和主阵地作用,把落实好全校思政课教学任务作为重大政治任务来抓。根据新时代高校思想政治理论课教学工作要求,学院教师按要求参加中宣部、教育部“周末理论大讲堂”、中共云南省教育工委的思政课教师培训、党的二十大精神和“聂耳精神”融入思政课的集体备课会、“云上大练兵”等教研培训活动,确保全校思政课教学有序进行,教学质量稳步提高。



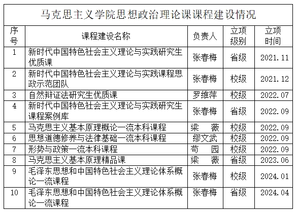
马克思主义学院按照教育部规定的1∶350的师生比标准,配齐配强师资力量。最近一学年为全校本科生、研究生讲授思政课人数超过7万人次,100人的教学班超过700个。一年来思想政治理论课获得省级课程建设项目2项,校级一流课程建设项目1项。现有省级思政课程建设项目4项、校级一流思政课程建设项目6项。

坚持深化校地、校校合作,推动大中小学思想政治教育一体化建设。2023年以来,先后与中共昆明市委宣传部、中共昆明市委党史研究室、昆明市教育体育局共同举办“昆明市大中小学思政课一体化建设研讨会”“学习贯彻习近平总书记在学校思想政治理论课教师座谈会上的重要讲话精神”五周年座谈会,弘扬“聂耳精神赓续红色血脉 大思政课”建设研讨会暨“聂耳精神”融入思想政治理论课教学集体备课会。2023年11月,马克思主义学院对昆明市中小学200名思政课骨干教师进行培训,积极服务地方教育改革发展建设。

坚持学生中心 突出培养特色
马克思主义学院立足地方院校师范专业,按照学校“立足昆明、服务云南、面向全国、辐射南亚东南亚,培养适应区域经济社会发展和行业产业需要的‘上手快、后劲足、能创新’的高素质应用型人才”要求,着力把思想政治教育专业学生培养成为区域基础教育思政课教师。马克思主义学院下设思想政治教育专业综合排名逐年提升,人才培养质量初见成效。2020年至2023年思想政治教育专业综合排名从C7上升到C5。2023年,思想政治教育专业顺利完成教育部师范专业二级认证的专家进校查证工作,2023级新生开始按照一本第一批次录取。2024年10月,思想政治教育专业正式通过教育部师范专业二级认证。

2024届思想政治教育专业全日制普高生考研升学率达21.82%,位居全校第4,较上一年度提升14.6%,提升率位居全校第2,其中6名学生被“双一流”、211大学录取。

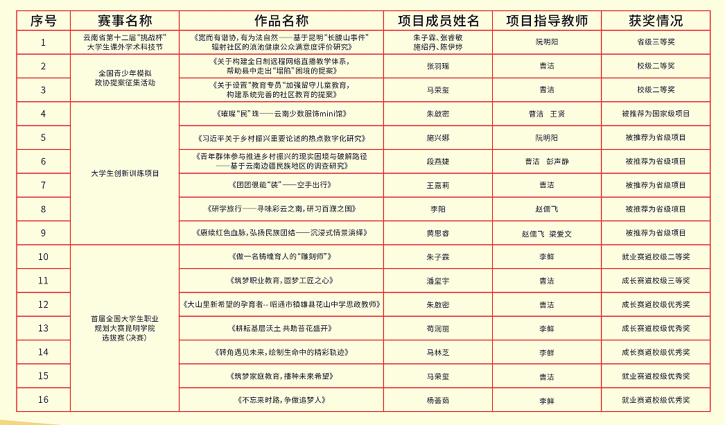
近年来,思想政治教育专业学生师范技能提升迅速,竞赛成绩优异。在全国“第十二届华文师范生教学技能测试大赛”中,参赛学生获教学设计一等奖1人、二等奖3人、三等奖2人和教学技能一等奖1人、三等奖4人、优秀奖1人。在全国“第十三届高校思政教育师范生教学技能测试”中,参赛学生获二等奖3人、三等奖3人。学生制作微电影《路》荣获教育部习近平新时代中国特色社会主义思想大学习领航计划系列主题活动“我心中的思政课”第七届全国高校大学生微电影展示活动长视频组·二等奖;学生作品《红色家园》视频获2023年教育部高校“礼敬中华优秀传统文化”展播。






坚持人才强院 绘出发展亮色
马克思主义学院现有博士13人,“春城计划”青年拔尖人才3人。2023年以来,获省部级以上领导批示1份;出版专著1部,培育拟出版专著3部;公开发表论文7篇(普刊),培育拟发表论文3篇;培育申报国家级科研项目12项,培育申报省部级及以上科研项目7项;培育申报市厅级科研项目4项,已立项1项。学院教师发挥科研对教学带动作用,获省级教学比赛奖项11人次,校级奖项16人次,其中校级一等奖4人次,二等奖5人次。

学院加强校校合作,提升师资力量水平。2022年起,马克思主义学院先后与昆明市女子中学、昆明市第二中学、昆明市官渡区第一中学、昆一中晋宁学校、安宁实验中学等学校签订合作协议,外聘中小学骨干教师担任思想政治教育专业课程教师,进行集体备课、教学研究、资源共建,15位昆明市名校长名师担任马克思主义学院外聘专家,39名中学一线专家和骨干教师全面指导学生开展课程教学、专业见习、毕业实习、研习、班主任管理、毕业论文指导等工作。同时,院内17名教师获聘中小学校外指导专家,10位骨干教师获聘昆明市教科院兼职教研员,累计共建校校、校企课程8门。



马克思主义学院将坚持以习近平新时代中国特色社会主义思想为指导,深入学习贯彻习近平总书记对学校思政课建设作出的重要指示精神及新时代学校思政课建设推进会精神,牢记为党育人、为国育才的崇高使命,坚持“以本为本”,落实“四个回归”,不断开创学校新时代思政教育新局面。